Metering Chain Phase 3: Capability-Driven Delegation

In DePIN, owners can’t sign every event, and letting operators submit usage without proof opens a trust hole. Phase 3 adds delegation: the owner issues a signed capability proof; the delegate signs Consume and attaches it. Same usage, different outcome depending on authorization — no proof gets rejected, valid proof gets accepted, revoked proof gets rejected.


Phase 1 proved deterministic accounting. Phase 2 proved deterministic authorization. Phase 3 adds delegation: a delegate can submit Consume for an owner without using the owner’s private key.

Core shift:

Usage does not change; who is allowed to speak does.


Why Phase 3 exists

Access control reader with access card
Delegation analogy: owner-issued access card grants scoped access; revoked card is denied.
Image: Pexels (free to use)

In real usage systems (DeWi, API billing, AI/compute), the owner cannot sign every event. But letting operators submit usage creates a trust problem:

  • Who is authorized to charge?
  • What service is in scope?
  • How much can be charged?
  • Can anyone audit and replay the result?

Phase 3 turns these into verifiable constraints in signed transaction input. Below, the flow: owner issues proof, delegate submits Consume(v2) with proof, validator applies and appends to tx.log.

Phase 3 delegation sequence: Owner → Delegate → Validator → State → tx.log
Delegation flow. Open full-size

What changed in Phase 3

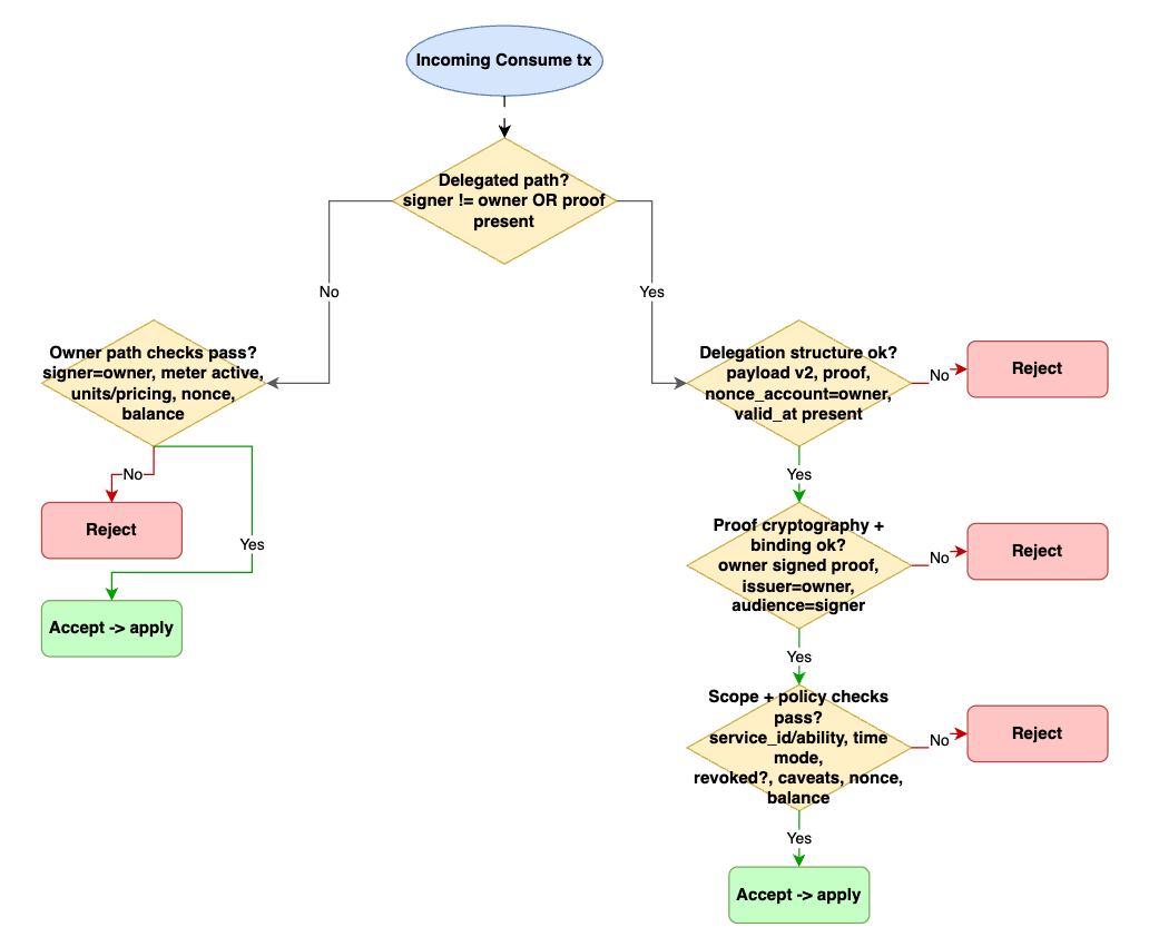
Delegated consume requires payload_version=2 and owner-signed proof; no proof, no apply. Details:

  • Owner-nonce: delegate consumes owner’s nonce (nonce_account=owner), not their own.
  • Revocation: RevokeDelegation adds capability_id to revoked set; reusing a revoked proof fails.
  • Proof format: owner-signed canonical bincode (not JWT); issuer and audience bind to owner and signer.
  • Principal format: 0x hex or did:key (Ed25519).
  • Scope match: must match the transaction’s service_id (and optional ability).
  • Capability identity: capability_id = hash(proof_bytes), deterministic.
  • Caveat: optional bounds like max_units or max_cost to limit delegated spend.
  • Replay time model: ValidationContext(Live/Replay) — Live uses wall clock, Replay uses tx reference time, which keeps determinism.
Delegated Consume validation: owner path vs delegation path, accept/reject
Validation flowchart: owner path vs delegation path. Open full-size

Demo: who can act on behalf of another?

Phase 3 answers one question: who can act on behalf of someone else? The demo runs four scenes. In Scenes 1–2, a delegate signs Consume without a proof — rejected. In Scene 3 the owner issues a delegation proof and the same Consume goes through. In Scene 4 we revoke the capability; sending Consume again with the same proof returns Delegation revoked. Same usage, same amount, different authorization outcome.

Live vs Replay: ValidationContext time model
Live vs Replay time semantics.

Try it

# Run from egpivo/metering-chain repo root
./examples/phase3_demo/run_phase3_demo.sh

Repo: egpivo/metering-chain. The script initializes a temporary data dir, creates three wallets (authority, owner, delegate), runs Mint and OpenMeter, then runs the four scenes above. Output lines like “Expected: rejected.” or “Expected: accepted.” indicate the expected outcome. Manual steps: examples/phase3_demo/README.md.

Demo outcomes (one run)

Scene Action Expected Result
1–2 Delegate signs Consume (no proof) Reject Delegated Consume requires payload_version=2
3 Owner issues proof → delegate signs same Consume Accept Transaction applied, Cost: 20
4 Owner revokes → delegate retries with same proof Reject Delegation revoked

Scene 3 success: after the delegate signs with a valid proof, the state shows the owner’s updated balance and meter:

--- Scene 3: Owner issues proof, delegate signs (expected accept) ---
Created signed delegation proof: 254 bytes
Transaction applied successfully  Cost: 20
Expected: accepted.
AccountOutput { address: "0xc89176c9...", balance: 880, nonce: 2 }
MetersOutput { service_id: "storage", total_units: 10, total_spent: 20, active: true, locked_deposit: 100 }

Full log

Phase 3 on real data

We ran the delegation demo on real Helium IOT transfers from Dune. Fetch, convert to Consume NDJSON, create one owner and N delegate wallets with N proofs, then run the four scenes. Without proof the batch is rejected; with proof it’s accepted. Revoke one capability and re-apply: Delegation revoked. Replay the applied log in a fresh state and the owner report matches. Run from egpivo/metering-chain repo root. Scripts live in examples/phase3_dune_demo/; result_summary_template.md for recording a run; run_fetch_and_viz.sh spits out helium_real_analysis.png.

Helium IOT analysis: transfers, units, top-10 concentration, distribution
Four panels: transfers over time, units by operator, top-10 share (65.4%), distribution. One run: 200 consume lines, 68 delegates, 2.2T units.

Guarantees and boundaries

For accepted claims you get authorization validity (signature plus delegation proof), one-time semantics (nonce, anti-replay), deterministic replay (same log, same state), and auditability. What we don’t do: Metering Chain doesn’t prove physical-world truth. It won’t tell you whether a hotspot actually forwarded traffic or a GPU actually did work. It validates accounting truth over accepted claims, not oracle truth. Key distribution and network/transport layer stay out of scope for Phase 3 v1.


Why this matters beyond one app

This isn’t Helium-only logic. Same authorization and accounting flow works for DeWi traffic metering, GPU inference billing, API usage charging, agent budget enforcement. Units and service names change; the rest stays.

Capability lifecycle: Issued → Active → Accumulating / Revoked / Expired
Capability lifecycle.

Summary

Phase Question answered
1 How is usage accounted?
2 Who can submit transactions?
3 Who can act on behalf of another?

Phase 3 v1 ships as a deterministic delegation layer: UCAN-style capability verification in a protocol-grade state machine. We scoped it intentionally: validation and replay first, oracle and attestation later. Trust in actors gets replaced by verifiable constraints on actions.

Repo: egpivo/metering-chain. Run demos from repo root: examples/phase3_demo/ (toy), examples/phase3_dune_demo/ (real Helium IOT).


Terms

Term Meaning
payload_version v1 = legacy (no delegation); v2 = required for delegated Consume (proof, nonce_account, valid_at).
nonce_account Which account’s nonce is consumed; for delegated Consume, must equal owner.
capability_id Deterministic hash of proof bytes; used for revocation and caveat tracking.
valid_at Reference time in the signed tx; used for expiry checks (Live: wall clock, Replay: this value).
caveat Optional bound on a capability, e.g. max_units or max_cost, to limit delegated spend.